我が国における犯罪被害者等施策の経緯等 -年次報告書の第1回の作成に当たって-

第3章 総合的な取組に向けて



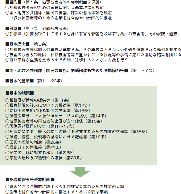
2 基本法の概要

 基本法は、

  《1》犯罪被害者等のための施策に関し、

  《2》基本理念を定め、

  《3》国、地方公共団体及び国民の責務を明らかにするとともに、

  《4》犯罪被害者等のための思索の基本となる事項を定めること等により、

犯罪被害者等のための施策を総合的かつ計画的に推進し、もって犯罪被害者等の権利利益の保護を図ることを目的としている(注4)

 基本法に基づき、政府は、犯罪被害者等のための施策の総合的かつ計画的な推進を図るため、犯罪被害者等のための施策に関する次に掲げる事項についての基本的な計画を定めなければならないこととされた。

 ・総合的かつ長期的に講ずべき犯罪被害者等のための施策の大綱

 ・犯罪被害者等のための施策を総合的かつ計画的に推進するために必要な事項

 基本法は、犯罪被害者等のための施策を総合的かつ計画的に推進し、犯罪被害者等が直面している困難な状況を打開していくための基本構想及び必要な基本的施策を条文化するものであり、犯罪被害者等の視点に立って施策を展開し、その権利利益の保護を図る過程の第一段階として位置付けられる。基本計画は、その第二段階として、今後一定の期間内に構築すべき施策体系の具体的設計図と工程を示すものであり、犯罪被害者等及びその支援に携わる者からの要望を基に、これらをいかに満たしていくかという視点で検討・策定され、個別具体的な施策の着実な実施を図っていくためのものである

(注4)基本法にいう「犯罪被害者等」とは、犯罪等により害を被った者及びその家族又は遺族を指し(基本法第2条)、加害者の別、害を被ることとなった犯罪等の種別、故意犯・過失犯の別、事件の起訴・不起訴の別、解決・未解決の別、犯罪等を受けた場所その他による限定を一切していない。当然ながら、個別具体の施策の対象については、その施策ごとに、それぞれ適切に設定され、判断されるべきである。

▼犯罪被害者等基本法の概要

犯罪被害者等基本法の概要

  基本法施行に伴い、内閣府に、特別の機関として、犯罪被害者等施策推進会議(以下「推進会議」という。)が置かれた。推進会議は、

 ・犯罪被害者等基本計画の案の作成

 ・犯罪被害者等のための施策に関する重要事項の審議

 ・犯罪被害者等のための施策の実施の推進

 ・犯罪被害者等のための施策の実施の状況の検証・評価・監視

を行うこととされ、また、関係府省庁は、推進会議を活用しながら、連携を図ることとされた。

 推進会議は、会長(内閣官房長官)及び委員10人以内をもって組織し、委員は、

 ・内閣官房長官以外の国務大臣のうちから、内閣総理大臣が指定する者

 ・犯罪被害者等の支援等に関し優れた識見を有する者のうちから、内閣総理大臣が任命する者が充てられることとされた。

▼政府における犯罪被害者等のための施策の推進体制

政府における犯罪被害者等のための施策の推進体制

▼犯罪被害者等施策推進会議の組織について

犯罪被害者等施策推進会議の組織について

また、これら10人の委員のほか、専門の事項を調査させるため、関係行政機関の職員及び有識者のうちから専門委員を任命することができることとされている。


目次 << 前の項目に戻る 次の項目に進む >>