ストーカー規制法が改正されました!
背景と改正の概要
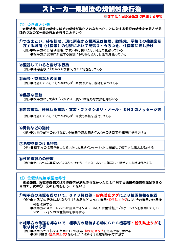
近年、元交際相手等の自動車等に紛失防止タグをひそかに取り付け、その位置情報を取得する事案がみられるなどの最近におけるストーカー事案の実情を踏まえ、令和7年12月10日にストーカー行為等の規制等に関する法律の一部を改正する法律が公布されました。
これにより、令和7年12月30日から、
・ 紛失防止タグを用いた位置情報の無承諾取得等を規制対象行為に追加
・ 職権での警告を創設
・ ストーカー行為等の相手方を雇用する者や当該相手方が就学する学校の長をスト
ーカー行為等の相手方に対する援助に係る努力義務の主体に追加
・ ストーカー行為等の相手方の当該違反行為が行われた時における住居の所在地を
管轄する都道府県公安委員会等を禁止命令等の主体に追加
する改正が施行されました。
また、ストーカー行為等をするおそれがある者であることを知りながら、その者に対し、ストーカー行為等の相手方に係る一定の情報を提供することは禁止されているところ、令和8年3月10日から、
・ 警察本部長等は、ストーカー行為等の相手方に係る情報を提供するおそれがある
者に対し、情報提供先がストーカー行為等をするおそれがある者であることを通知
して、情報提供を行わないよう求めることができる
ようになりました。
勤務先・学校関係者の皆様へ
ストーカー行為等の規制等に関する法律が改正され、令和7年12月30日から、被害者に対する援助の主体に、被害者の勤務先及び学校が追加されました。
これを踏まえ、警察庁から都道府県警察に対し、勤務先及び学校と一層の連携を図るよう指示しています。
勤務先・学校関係者の皆様は、被害者への援助に御協力をお願いします。




